今日券商晨会上,方正证券提出2026年火箭新发射窗口将临,中美商业航天进展共振。国内卫星批量招标在即,海内外多型号火箭即将迎来首飞,手机直连等功能落地将带动卫星性能进一步迭代,卫星后续将迎来量价齐升阶段。
财富在线指出,消息面上,近日,我国在酒泉卫星发射中心使用长征二号丙运载火箭/远征一号S上面级,成功将试验三十三号卫星发射升空,卫星顺利进入预定轨道,发射任务取得圆满成功。另一方面,天银机电控股子公司天银星际深度参与商业航天产业,是国内商业卫星市场的核心部件供应商;德龙激光为多家航天航空院所客户提供各类激光加工设备。(财联社 3月29日电)
财富在线指出,政策面上,2026 年政府工作报告首次单独提 “加快发展卫星互联网”,定位为国家级新基建。这背后的信号您看懂了么?
今天要聊的是,“商业航天”≠“卫星互联网”。
我国商业航天起步晚,在不断的追赶中,于2026年迎来政策和技术双拐点。政府工作报单独提出“加快发展卫星互联网”,实质上意味着商业航天逐渐走向成熟、走向内部细化,不再像以前一样什么都要发展、什么都一起发展,现在对不同方面的发展会更有针对性。
这样一来,如今资本市场把“商业航天”大概念,以及“卫星互联网”一起炒,只会混淆视听。尽管行情联动性强,但也不应误导投资者认为二者并无本质区别,事实上,二者核心商业逻辑存在显著差异。

二者是包含与被包含的关系,但两个概念最本质的区别,在于核心业绩来源与盈利模式的截然不同。试问,如果“赚钱方式”都不一样,我们平时做决策的时候,核心逻辑能一样么?

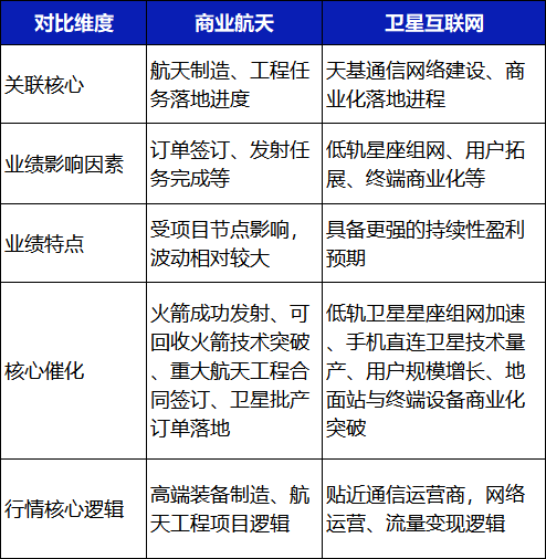
商业航天与卫星互联网在股市中的表现特征和核心催化因素也各有侧重。

当前 A 股市场中,多数相关公司存在业务重叠,同时布局商业航天与卫星互联网相关业务,这也是资金将二者合并炒作的重要原因,但即便业务交叉,各公司仍有明确的业务偏向性。
(1)以火箭制造、卫星平台研发等商业航天核心业务为根基的企业,卫星互联网业务仅为配套布局。
例如,中国卫星核心主业为宇航制造与卫星应用,聚焦卫星平台研发、整星研制生产,是国内卫星制造领域的核心企业;航天电子作为航天电子信息领域标杆企业,深度服务于火箭发射、卫星研制等商业航天核心环节。
(2)聚焦卫星通信芯片、天线、地面站、网络运营等卫星互联网核心环节的企业,商业航天业务仅为产业链上下游协同布局。
例如,中国卫通是拥有商用通信卫星资源且具备全产业链运营能力的企业,核心业务为卫星通信网络运营,提供全球宽带通信、卫星广播电视等服务;铖昌科技以射频、微波毫米波相控阵 T/R 芯片设计为核心,聚焦卫星互联网核心硬件研发。
这种业务偏向性,也决定了各公司股价的核心驱动逻辑仍与所属的核心赛道高度绑定,需要更深入了解公司业务,分析利好方向,而不是单看商业航天的大分类。
上述观点策略及分析结果仅供参考,不作为投资依据;涉及任何个股只做案例分享,不做任何推荐,据此操作风险自担。财富在线提醒:股市有风险,投资需谨慎。
以上观点由财富在线投顾服务部提供,投资顾问:常建武,登记编号:A1050619080001

未经允许不得转载:财富在线科技 » 【财富在线】别再混炒了!商业航天≠卫星互联网,赛道驱动差异大!













评论前必须登录!
登陆 注册