2026年,在全球频轨资源争夺白热化、政策与资本双重赋能的背景下,商业航天产业将迎来从“技术验证”向“规模化产业化”跨越的关键拐点。低轨通信卫星链、可回收火箭、太空算力等核心赛道加速崛起,产业链上下游迎来历史性发展机遇。
中信证券指出,SpaceX 获批部署额外7500颗二代星链,申请100万颗卫星星座;我国提交新增20.3万颗卫星申请。看好火箭3D打印、卫星射频天线、卫星碳纤维复材、太阳翼、星间激光通信等相关标的。
中信建投指出,全球商业航天进入以规模化部署与生态构建为核心的新阶段,中美双极格局主导发展进程。以SpaceX为代表的美国企业通过可复用火箭和巨型星座确立了商业与技术的全球标杆。中国以政策全面赋能与资本制度破冰,整体估值跨越万亿门槛。
中金公司研报指出,随着我国低轨星座进入密集部署期、单星功率持续上行叠加太空算力等新应用场景推进探索,建议把握太空光伏带来的全产业链变革,持续关注制造产业端落地密集催化。
一、核心赛道:低轨卫星、可回收火箭与太空算力引领产业升级
2026年,我国产业链将锚定核心环节布局,政策与资本的双重赋能,为产业拐点提供坚实支撑。国家航天局增设商业航天司,行业准入全面松绑。上交所发布商业火箭企业科创板上市标准指引,打通头部企业融资通道,火箭与卫星制造进入高密度发射周期,形成 “发射需求 – 产能扩张 – 成本下降” 的正向循环。
(一)低轨通信卫星链:基本面最扎实的细分领域
低轨通信卫星链凭借低时延、高带宽优势,成为最先具备订单支撑的赛道。相控阵天线已成低轨卫星主流选择,其核心T/R芯片在手机直连需求驱动下市场空间持续扩张。
星间激光通信作为升级技术,可实现全球无缝覆盖,是太空算力落地的关键支撑。目前我国GW星座、千帆星座在轨卫星均超百颗,下游应用市场逐步打开。

(二)可回收火箭:降本增效的核心路径
运载火箭成本占商业发射成本的70%以上,可回收技术是降本关键。2025年蓝箭航天朱雀三号完成国内首次一级回收火箭入轨试验,标志着我国可回收火箭技术进入实质突破阶段。
液体发动机向轻量化、高推力方向发展,3D打印工艺广泛应用于零部件制造,大幅提升生产效率。未来对标猎鹰9号的中型可回收火箭落地,将推动发射成本大幅下降。

(三)太空算力:未来产业新增长点
随着人工智能算力需求激增,地面数据中心面临能耗瓶颈。空间数据中心PUE值可降至接近1,空间太阳能电站年发电小时数超8000小时,电力成本显著低于地面。
国际上SpaceX提出“轨道数据中心系统”计划,国内首个整轨互联太空计算星座也已发射入轨。不过太空算力卫星需部署在稀缺的晨昏轨道,轨位资源争夺已成为大国竞争焦点。


二、产业链视角:关键环节突破与应用场景拓展
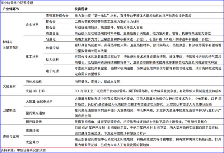
(一)材料与关键零部件
高强高导铜合金、铌钽合金等合金材料,直接受益于液体火箭发动机批产。M级碳纤维复材适配太空环境,预计2025-2030年市场规模年复合增长率达77.5%,2030年规模将达110亿元。目前高端碳纤维制备设备国产化率不足30%,短期内仍将维持“低产能、高溢价”格局。
(二)火箭与卫星制造环节
火箭制造领域,可回收技术相关企业与3D打印工艺提供商将率先受益。卫星制造领域,太阳翼、相控阵天线、星间激光通信设备价值量占比高,技术壁垒深厚。其中柔性太阳翼是未来发展方向,钙钛矿电池凭借成本优势,有望成为下一代太空电池主流技术。
(三)终端设备与应用服务
政策红利持续释放,未来卫星通信牌照发放有望加速,基础电信服务商、卫星运营商将迎来发展机遇,手机直连、车载通信等应用场景的落地,将推动商业航天形成“制造-发射-应用”的完整闭环。

综上,从“仰望星空”到“逐梦九天”,商业航天的万亿赛道已徐徐铺展。频轨资源的争夺、技术迭代的加速、政策资本的加持,正在将这个曾经的“高冷”产业推向产业化的广阔天地。
上述观点策略及分析结果仅供参考,不作为投资依据;涉及任何个股只做案例分享,不做任何推荐,据此操作风险自担。财富在线提醒:股市有风险,投资需谨慎。
以上观点由财富在线投顾服务部提供,投资顾问:常建武,登记编号:A1050619080001

未经允许不得转载:财富在线 » 财富在线:上天“揽”财!拐点已至,商业航天的万亿机遇













评论前必须登录!
登陆 注册